seo三人行 > 新闻信息 > 正文
(原标题:独董辞职潮升温!知名经济学家刘纪鹏突然辞任,任期刚过半!11月已超40人请辞)
康美案如同一只蝴蝶,翅膀扇动之下,A股独董辞职话题愈演愈烈。
22日开山股份独董辞职,遭控股股东和董事长公开怒斥,震惊两市;23日晚,又有知名学者辞任独董引发关注,这次是知名经济学家、国务院国资委法律顾问、中国政法大学资本金融研究院院长刘纪鹏,辞去了万润股份独立董事职位。
刘纪鹏辞任万润股份独董
三年任期刚过一半
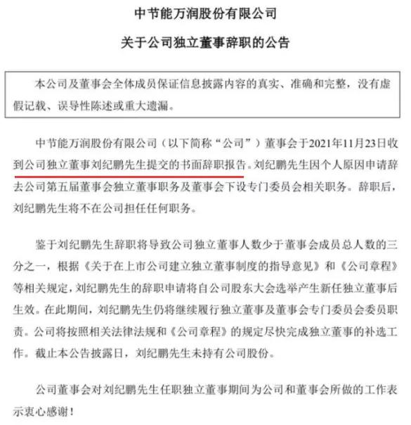
11月23日晚间,万润股份公告称,公司董事会于11月23日收到公司独立董事刘纪鹏先生提交的书面辞职报告。刘纪鹏先生因个人原因申请辞去公司第五届董事会独立董事职务及董事会下设专门委员会相关职务。辞职后,刘纪鹏先生将不在公司担任任何职务。

万润股份称,鉴于刘纪鹏先生辞职将导致公司独立董事人数少于董事会成员总人数的三分之一,根据相关规定,刘纪鹏先生的辞职申请将自公司股东大会选举产生新任独立董事后生效。在此期间,刘纪鹏先生仍将继续履行独立董事及董事会专门委员会委员职责。
过往公告显示,刘纪鹏于2020年5月13日在万润股份2019年度股东大会上获表决通过,与崔志娟、隋胜强一齐出任公司第五届董事会独立董事,任期三年。此次离职距离三年任期刚刚过半,背后的真实原因尚未知晓。2020年年报数据显示,刘纪鹏在万润股份领取的独董津贴为7.6万元。
万润股份主要从事信息材料产业、环保材料产业和大健康产业三个领域产品的研发、生产和销售,其中公司在信息材料产业、环保材料产业领域的产品均为功能性材料。公司在信息材料产业、环保材料产业方面的经营模式主要为定制生产模式,在大健康产业方面的经营模式主要为市场导向与定制相结合的生产模式。
近期万润股份的股价走势十分可喜,自11月以来,万润股份股价已上涨24%。

刘纪鹏以“敢言”著称
仍担任4家A股独董
公开资料显示,刘纪鹏,1956年出生,中共党员,经济学硕士,二级教授、高级研究员、高级经济师、注册会计师。现任中国政法大学资本金融研究院院长、二级教授、博士生导师,国务院国资委法律顾问,中国企业改革与发展研究会副会长,中国上市公司协会独立董事委员会副主任,深圳证券交易所法律专业咨询委员会。
刘纪鹏同时是全国人大《证券法》《国有资产法》《期货交易法》和《证券投资基金法(修订)》修改组和起草组成员。
值得一提的是,刘纪鹏不仅在学界颇有地位,他还向来以“敢言”著称。
2015年6月至7月初,短短半个月时间,上证综指从5178点到3795点,下跌了近27%,千股跌停频现,市值减少了近18万亿元,已经接近股灾的边缘。刘纪鹏与中国农业大学常清、北京工商大学胡俞越、北京大学吕随启、清华大学崔之元等四位教授联名提出八点公开建议,呼吁“维护资本市场稳定和健康向上的大好局面”。
据报道,就在今年11月9日,刘纪鹏还在“2021年中经报智库大势论坛”上就“完善股权治理、制度设计”发表主题演讲。刘纪鹏提到,“当前股票市场存在三个不合理,即股权结构、财富分配、治理结构的不合理。这其中,最为核心的是股权结构的不合理,后两者均由这一问题导致。”
从过往经历来看,刘纪鹏堪称A股的“资深独董”,曾先后担任过泛海控股、华能国际、国电电力、汇鸿集团、江中药业、中航产融、中金黄金、光大证券、万向钱潮、国网英大、中新集团、中核钛白等12家上市公司独董。从他的履历来看,他甚至是中国上市公司协会独立董事委员会副主任。
同花顺iFind数据显示,此次辞任万润股份独董后,刘纪鹏仍然担任4家A股公司独董,包括民生银行、太阳能、长安汽车、节能国帧。
23天公布41份独董辞呈
其中10家公司市值超百亿
A股独董“离职潮”仍在继续发酵。
据南都大数据研究院统计,截至11月23日,11月以来已有38家上市公司的41名独董递交辞呈,并发布了相关公告。

南都大数据研究院发现,请辞的独董大多有高校任职背景。例如欣旺达的钟明霞,1994年起供职于深圳大学法学院,2003年12月起任教授。*ST 光一的周友梅,目前担任南京财经大学会计学院院长、会计学教授、硕士研究生导师。还有辽宁成大的独董谢德仁,同时也是清华大学经济管理学院会计系教授。目前还担任大学教授的还有陈冬华、孙健、史习民等。
从理由来看,近3/4的独董是因“个人原因”而辞任,六年任期届满而自动离职的只有5人。另外,更有独董要求上市公司尽快披露其辞职的事宜。
据金花股份(600080)公告,“公司于2021年11月19 日收到独立董事张小燕提交的要求公司尽快披露辞职事宜的书面文件”。虽然公告并未披露张小燕的请辞理由,但其急迫性显而易见。
资料显示,张小燕于1966年3月出生,2018年11月至今任陕西博硕律师事务所高级顾问。其于2020年6月当选公司独董,年薪2.25万/年,目前任期未满。
此外,也有独董是因个人职务变动而递交辞呈,例如光弘科技的邱乐群。公告显示,她将接替11月初因个人原因离任的肖育才,担任公司的财务总监。同时,吴肯浩将获提名,成为新的独立董事候选人。
从时间节点来看,以康美案一审判决的11月12日为分界点,11月1日—11日仅有12名独董辞职;从12日到23日,几乎相同的时长,则有29名独立董事请辞,数量为之前的两倍还多。

也有媒体统计,本年度A股上市企业的独董辞职人数已超过700人,已超过去年全年的679人。此外,以12日—19日为统计周期,今年8月同期,共有9家上市公司11名独董辞职;9月同期,共有13家上市公司的13名独董辞职;10月同期,共有14家上市公司的15位独董辞职。
由此可见,无论是和往年同期相比,还是和今年其他月份相比,康美案之后上市公司独董辞职的数量都显著增加。
当独董能获得什么?
能领年薪也可能吃到罚单
成为上市公司的独董有什么好处?需要承担哪些责任和义务?
成为一家上市公司的独立董事后,能获得相应的报酬。Wind数据显示,以2020年度为例,约六成A股公司的独董能拿到的年薪在4万元到10万元之间。而在康美案所涉及的5名独董中,江镇平的独董年薪约7.1万元,其余4人的年薪,也仅十万元左右。

此外,根据2020年年报,A股上市公司独董去年薪酬最高为君实生物(688180)的陈列平和ROY STEVEN HERBST,报告期内薪酬分别为543.08万元和202.52万元,也是少数薪酬突破百万的独董。与之相对应的是,广宇发展(000537)的两位独董,2020年报告期内薪酬均仅为300元。*ST 贵人(603555)的独董薪酬则为500元。同时,几千块薪酬的也并非少数。
拿到薪水的同时,独董也可能吃到罚单。新《证券法》第197条明确,如果上市公司未披露有关信息,对直接负责的主管人员和其他直接责任人员(独立董事负有直接责任)将会受到20万元到200万元的罚款;如果上市公司披露了信息但有虚假陈述的话,负有责任的独董将会受到50万元到500万元的罚款。今年3月,广东榕泰就因财务造假、信披违规等,导致其四名独董分别被处以50万元的罚款,数额约为独董年度薪酬的8倍。
而从本月来看,相关的独董中就有1人是因受到行政处罚而请辞。公告显示,*ST 华鼎的原独立董事王华平,因收到浙江证监局下发的《行政处罚决定书》,申请辞去公司第五届董事会独立董事及提名委员会主任、薪酬与考核委员会委员、审计委员会委员职务。据中国证监会浙江监管局的行政处罚决定书显示,王华平因未能保证2018年年度报告的真实、准确、完整,被给予警告,并处以3万元罚款。
此外,据媒体梳理,从2020年7月到2021年7月的一年间,共有60名独董被罚,罚款总额为476万元。在此期间,沪深交易所也对110名独董作出了纪律处分。
可见,在证券集体诉讼制度下,独董们承担着极大风险。为此,有律师在接受采访时直言:“设立独立董事制度的初衷是要求独立董事维护中小投资者的合法权益,如果有证据表明独立董事直接参与上市公司财务造假、金融欺诈、伪造凭证,自然要和上市公司相关人员一道接受法律制裁。A股市场不是法外之地,独立董事身份也不是免罪‘金牌’,不知内情、无法履职更不是托词借口。”
换句话说,当独董就会有风险,而非普通人刻板印象中“平躺”就能赚钱的职业。
- 上一篇:没有了
- 下一篇:没有了
- 搜索
-
- 2025-11-16独董辞职潮升温!知名经济学家刘
- 2025-11-16“十四五”期间广东将重点发展保
- 2025-11-16又被平均?中国各城人均存款登上
- 2025-11-16橡胶产业变形记——从为国植胶到
- 2025-11-16一周前瞻丨新冠变异毒株“突袭”
- 2025-11-16一年一度基金业绩大战一触即发
- 2025-11-16人工智能新一轮的投融资热潮,都
- 2025-11-16人才工作新“关卡”:多地聚焦高
- 2025-11-16华人首富又易主!44岁、900亿美
- 2025-11-162021中国互联网保险消费者洞察报
- 2025-05-23节前备货需求提升 有机硅价格探
- 2025-05-24NFT平台如何落实作品权利审查机
- 2025-05-24猪肉售价持续上涨,行业业绩能否
- 2025-05-24长沙出招!加强商品房预售资金监
- 2025-05-24前三季度企业贷款增速亮眼 9月信
- 2025-05-24餐饮SaaS行进时:美团To B,二维
- 2025-05-24健康险公司“买、买、买”,火热
- 2025-05-25退货运费险的转型再造之路
- 2025-05-251元补贴可带动最高5.8元消费!揭
- 2025-05-25面对不确定性,中国企业家更敢于
- 2025-11-16独董辞职潮升温!知名经济学家刘
- 2025-11-16“十四五”期间广东将重点发展保
- 2025-11-16又被平均?中国各城人均存款登上
- 2025-11-16橡胶产业变形记——从为国植胶到
- 2025-11-16一周前瞻丨新冠变异毒株“突袭”
- 2025-11-16一年一度基金业绩大战一触即发
- 2025-11-16人工智能新一轮的投融资热潮,都
- 2025-11-16人才工作新“关卡”:多地聚焦高
- 2025-11-16华人首富又易主!44岁、900亿美
- 2025-11-162021中国互联网保险消费者洞察报
- 网站分类
-
