seo三人行 > 新闻信息 > 正文
太平洋证券首席宏观分析师 尤春野
执业编号:S1190522030002
报告摘要
1. 2023年的主线之一是美联储加息周期的终结。
从长期来看,美国政府债务与利率水平的组合已经不可持续,在缓解债务压力的过程中,货币政策往往更容易妥协。从短期来看,美国经济最有效的前瞻性指标大多已经亮起“红灯”,美国经济进入衰退的概率很高,意味着美联储在年中或下半年转向降息周期的可能性很大。总体上外部的流动性环境继续恶化的空间有限,且有较大概率边际好转。
2. 2023年的主线之二是防疫政策放开后中国经济复苏。
市场上有较多人担忧疫后经济的“疤痕效应”,尤其是很多海外的经验来看似乎疫情防控放开后经济景气度改善有限。但我们认为在全球经济大周期下行的背景之下,用一些国家经济数据不佳来论证疫情的长期影响,其方法论本身存在较大漏洞。我们认为疫后人员流动率、劳动参与率和平均工作时长是衡量疫情长期影响的较好指标,而从这些指标来看,疫情对于海外各国经济的长期影响实际上很小。
3. 中国经济的衰退是短期的而非长期的。
短期的经济衰退通常是“现金流”的衰退,而长期的经济衰退往往是“资产负债表”的衰退。虽然中国2022年的经济表现和“资产负债表衰退”理论有些相似,但本质不同。中国并不存在严重的资产泡沫,也不存在泡沫破裂的情况,资产负债表没有实质上的损伤。所以中国经济的困境主要源自于企业和居民预期的走弱,是现金流式的损伤。随着疫情防控解除带来的预期改善和现金流恢复,中国经济复苏有较强的基础。
4. 预计中国经济前低后高。
预计2023年中国经济增速为5.4%。从外需转向内需是大的趋势。消费和制造业投资有望随着经济重启而逐级向上,房地产投资在下半年也有望出现明显改善,基建的逆周期调节作用在上半年仍然重要,下半年可能逐步弱化。全年通胀可能存在结构性压力,但全面性通胀的概率不高。如果经济复苏的趋势符合预期,年中可能是政策由松向紧转变的时点。
5. 对于2023年大类资产配置的建议。
我们认为2023年股市机会优于债市。人民币汇率已经进入升值周期之中。贵金属有望开启长期上涨行情,工业品可能阶段性承压。
正文
第一部分:2022年回顾
2020年全球新冠疫情爆发以来,中国和海外的经济周期在大多数时间内都是反向的,这是疫情后非常重要的宏观背景。我们认为这一反向的根本原因在于三年以来国内外对疫情防控的应对方式不同。
中国在2022年11月之前都是坚持“清零”或者“动态清零”的。其优势在于国内疫情形势大多数时间内较为稳定,对于劳动力供给和供应链的稳定有较强的保障。但劣势在于可能会出现难以预期的人流管控甚至大面积封城,给企业和居民的预期带来非常高的不确定性,加之疫情后国内政策刺激经济的力度整体上较为克制,所以总需求始终非常疲软。这一组合带来的就是很明显的“通缩性冲击”。
海外各国由于政治制度上的差异,无法做到“动态清零”,只能被迫选择与病毒共存。其优势在于居民和企业对于社会政策的预期较为稳定,所以消费和投资的意愿较强,加之海外多数国家疫情期间的政策刺激力度非常强,所以总需求旺盛。但是劣势在于疫情形势不稳定,由此带来供应链的不稳定。此外,年初爆发的俄乌冲突也加剧了供给端的冲击。供弱需强的格局决定了疫情后海外各国整体上受到是“通胀性冲击”。也就是说,虽然2022年国内外经济都面临下行压力,但是类型是不同的。从数据上可以非常明显地看到这一点。在全球主要经济体中,只有中国的核心CPI从2021年年中以来持续下行,显示出非常明显的通缩压力,而美国、欧元区甚至长期处于通缩环境中的日本,其核心CPI都出现了快速上扬。中国“通缩”、海外“通胀”的背离决定了2022年中国整体政策环境是宽松的,而海外宏观政策是收紧的。这一背离导致中国全年的汇率和资本流动都面临了较大的压力,宽松政策的空间和力度也受到了一定程度上的制约。
不过,虽然面临着海外的制约,2022年中国在“稳增长”的主基调下,政策宽松的力度整体上仍是比较强的。财政政策方面,2022年广义财政赤字同比差额远远高于过去几年的水平,甚至远高于2020年第一波疫情期间的力度。货币政策方面,自2016年“供给侧改革”以来,中国政策总体上重视供给侧调整而淡化需求侧刺激,所以货币供给增速出现了系统性的下降,但2022年中国货币供给M2增速达到了2016年以来的最高值,也就是说货币政策实际上力度也是比较强的。
但在比较“给力”的政策之下,实际经济效果并不好。2022年前三季度GDP实际累计增速只有3%,全年预计也在3%左右,这距离5.5%的政策目标有较大的差距。这是历史上比较少见的中国“稳增长”政策力度较强但实际效果大幅不及预期的年份。我们认为其原因主要有两点。
+
首先,疫情防控政策的不确定性对居民和企业预期的损伤程度加深。在以往的稳增长周期之中,一旦经济触底、政策发力,企业和居民的预期就会出现持续回升。但是2022年并未出现这一现象。虽然政策不断发力,且4月份上海疫情过后诸多经济数据也出现了“V”型反弹,但是居民和企业的信心却没有相应反弹,这与2020年疫情时的演绎完全不同。我们认为2022年疫情最大的影响在于彻底扰乱了居民和企业的预期,不断增加的封控风险给居民收入及企业投资带来的巨大的不确定性,所以居民消费和企业投资的行为都发生了改变,风险偏好大大降低,所以全社会信用扩张受到了很大负面冲击,“稳增长”政策的效果也因而大打折扣。

其次,本轮“稳增长”政策的侧重点有所变化。中国历来“稳增长”的核心都是稳投资,所以可以看到典型的“稳增长”年份比如2009年和2020年,投资对经济的贡献率均有非常显著的上升。而2022年“稳增长”周期中投资对经济的贡献率却没有明显上升,反映出政策对经济的拉动力不足。究其原因,我们认为是政策发力点的变化。以往“稳增长”周期中,通常政策放松力度最强的领域在于房地产,其次是基建及制造业,所以房地产行业回暖速度较快。而本轮周期中,房地产相关政策始终较为犹豫,直到四季度才明显发力,房地产投资也持续下滑。而政策的主要支持方向为制造业,其次是基建。这一转变是经济结构优化的标志,但对于整体经济的拉动乘数而言,房地产投资>基建投资>制造业投资。所以新的思路之下,政策对于经济的乘数效果是降低的,也就意味着要达到和以往周期中相同的效果,当前政策所需的力度更大。
国内外周期的反向决定了虽然中国货币政策处于宽松周期之中,但外资大量流出使得资本市场的流动性并未有明显的改善。而国内“稳增长”政策效果不佳,导致大部分企业盈利也面临较大下行压力。所以2022年中国权益市场出现了“戴维斯双杀”。
从当前的经济周期角度来看,我们认为中国正处于周期的底部,即将进入复苏周期之中;欧洲和美国等发达经济体正在进入衰退周期之中;新兴市场的整体表现相对较好,除了部分高债务国家受到了美联储加息冲击较大之外,多数新兴经济体相对健康,尤其是亚洲新兴市场和资源型国家。从这一趋势上看,2023年可能是中国和其它新兴市场表现相对优于发达经济体的一年。

第二部分:2023年主线逻辑
2.1. 美联储加息周期即将停止2022年美联储进行了40年以来最快速度的加息进程,联邦基金基准利率水平从年初的零利率迅速提升至年底的4.25%-4.5%区间。基准利率的提升带动了整体利率曲线上移,给全球资本市场造成了巨大打击。在美国高通胀的背景之下,美联储加息是被迫之举。但从长期的角度来看,当前的利率水平对于美国财政状况而言已经不可持续。利率上升会导致美国财政支付利息的压力增大,不过二者之间是有时间滞后的。因为美国大部分国债是固定利率,所以只有到债券到期借新还旧之时才会出现债务利率水平的上升。也就是说,美联储加息之后,美国财政付息的压力不会立刻跳升,但是会在此后的几年里逐渐上升。美国历史上财政利息支出占GDP的比重在上世纪80年代中后期达到最高,接近5%的水平,这就是80年代初美联储快速加息带来的滞后性效果。当前美国总债务规模正处于历史最高位,如果利率水平维持在4%以上,那么对应未来几年后美国财政利息支出占GDP的比重将超过5%,达到历史最高。而美国过去20年中名义GDP的平均增速只有4%左右,远低于上世纪80年代和90年代的水平,这意味着美国财政将无法承受逐渐上升的债务压力。

美国政府问责局(GAO)测算指出,如果不加控制,美国由公众持有的国债总额占GDP的比重将在2030年左右突破二战时的历史高点,并在之后加速上升,远远超过经济增长的速度。同时GAO指出,如果利率水平上升的速度快于预期,则这一时点会提前到来。而2022年就是利率上升幅度远超预期的情况。所以,当前美国的货币政策和财政政策的组合已经处于不可持续的状态。解决这一困境只有三种渠道:一是美国经济增长率出现大幅度的跃升,从而降低债务率;二是收缩财政支出来降低债务水平;三是降低利率水平以缓解债务压力。目前来看,全球仍然处于康波周期的下行期之中,并未出现新的经济增长引擎,所以美国经济增长率出现跃升的概率较小。解决债务问题还需依靠财政政策和货币政策的配合。
从美国历史经验来看,货币政策通常比财政政策更容易“妥协”。美国财政预算需要国会两院和白宫共同决定,通常博弈较为激烈。历届政府也大多不愿在自己的任期内实施大规模的财政紧缩。美国国会预算办公室(CBO)每年都会发布未来的政府债务率预测。对比2010年CBO发布的财政预算报告,可以看出10年来美国实际债务率的增长基本是按照当年最快的假设路径来发展的。这也反映出美国财政紧缩的阻力确实较大。所以,在极高的政府债务率的背景下,美联储的货币政策实际上面临很大的压力,尤其是这一压力会滞后发生,需要提前应对。因此我们认为美联储货币政策的空间已经不大,可能在一季度两次加息之后,就会终止加息周期。
2023年美联储有没有可能开启降息周期?我们认为降息的条件是美国经济出现衰退。目前美联储整体态度仍然较为鹰派,其根源在于美国就业和消费韧性仍存,给了美联储更大的底气来治理通胀。但如果美国经济进入衰退,则通胀压力也至少会阶段性缓解,美联储有很高的概率会随之进入降息周期中。我们认为2023年美国进入衰退的概率较大。我们归纳了一些历史经验上对于指示美国经济衰退较为有效的前瞻性指标,以及相应指标发出预警信号的条件和领先经济衰退的平均时长,如下表所示。可以看到,美债收益率曲线倒挂、消费信心大幅下滑、房地产领域快速冷却、咨商会领先指标下滑等一系列指向衰退的信号都已出现,只有失业率数据还处于低位,这与美国疫情后始终较低的劳动参与率有关。综合来看,我们认为各项前瞻性指标预示2023年美国经济进入衰退的概率很大,衰退的时点可能在年中左右。所以我们认为美联储有很大概率会在年中或下半年进入降息周期。
2.2. 疫情第一波冲击过后中国经济有望迎来强复苏2023年中国经济最重要的主线是疫情防控政策放开之后的经济复苏。我们从三个角度来分析疫情防控政策放开对于中国社会和经济的影响。2.2.1. 疫情防控政策放开后的第一轮冲击会较为严重
从疫情对于社会和人民健康的角度来看,我们认为疫情防控政策放开后中国将受到一轮很强的冲击,但社会秩序仍然可控。根据世界各国的经验,在奥密克戎病毒出现之后,几乎所有国家都出现了更大规模的疫情反弹,而且在此前防疫表现越好的国家在奥密克戎病毒出现之后感染率的峰值越高。比如东亚国家和地区,在奥密克戎病毒出现之前基本都能做到清零,但奥密克戎病毒出现并且疫情防控政策放开之后,每百万人的感染数目远远超过美欧发达国家和其它新兴经济体的感染峰值。也就是说,没有经历过群体免疫的国家,在疫情防控政策放开之后所受到的第一波冲击是会相当大的。中国在2022年11月份之后防疫政策快速放开后感染率的急速上升也验证了这一点。更值得关注的数据是死亡率。由于各国对于新冠病毒致死率的统计标准并不一致,所以我们选择了各国总人口的超额死亡率数据来进行比较。可以看出在奥密克戎病毒出现之后,虽然各国疫情都出现了更大规模的反弹,但是大多数国家的动态的超额死亡率反而是下降的,反映出奥密克戎病毒的致死率确实较此前的毒株更低。东亚国家和地区在奥密克戎病毒出现后的动态超额死亡率有明显提升,和其它国家的情况不同。不过我们认为这并非说明奥密克戎病毒对于东亚人种有特殊的影响,而是因为此前其它国家和地区已经经历过群体免疫,而东亚国家和地区一直处于清零状态,基本没有超额死亡,在奥密克戎变种出现并且各国防疫政策完全放开后,短期内病例数上升实在太快,导致超额死亡率也随之上升。不过从2020年疫情爆发以来的累计超额死亡率数据来看,东亚国家和地区仍然是最低的。全球大多数国家的累计超额死亡率在5%-25%之间,但东亚国家和地区的累计超额死亡率基本不超过10%。主要是因为此前毒性最强的原始毒株和德尔塔毒株基本没有冲击到东亚地区。我们预计中国防疫政策放开之后的累计超额死亡率可能在5%-10%之间,对应总人口死亡率可能从此前的7.18‰上升至7.54‰-7.9‰之间。这一代价较为沉重,但和其它国家的累计超额死亡率相比已经较低。而且从历史经验来看,中国这样幅度的死亡率提升不会对社会秩序的稳定产生明显影响。

2.2.2. 第一轮疫情可能已经达到峰值
从疫情节奏的角度来看,我们认为目前中国疫情的反弹可能已经达到峰值。根据其它国家的经验,各国在奥密克戎病毒出现且防疫政策放开之后,往往会出现不止一轮的疫情反弹,但是绝大多数国家第一轮疫情的日增病例数峰值是最高的,此后反弹的峰值都会逐渐下降。所以我们认为防疫政策放开后第一轮疫情的冲击是最大的,也是最值得关注的。各国第一轮疫情的日增病例数从底部到峰值通常需要1-3个月时间,具体的时长和各国疫情防控政策关系较大。防控政策越宽松的国家,疫情达峰越快。中国本轮疫情从2022年10月份开始反弹,初期防控仍然较为严格,11月下旬之后疫情防控政策放松的步伐较快,所以中国疫情“闯关”的时间可能在3个月左右,即2023年1月份可能就是第一轮疫情的峰值。从部分重要的一二线城市的地铁客运量数据来看,各大城市地铁客运量已经在12月份出现了拐点,反映出这些地区的疫情达峰可能已经完成。广大中小城镇和农村可能相对较慢,我们认为在春节前的大规模人员流动的影响下,全国整体上的新增感染数应能在1月份达到峰值,此后逐渐回落。所以,目前正是疫情对经济冲击最大的时期,在1月份之后,随着新增感染人数逐步减少,社会人员流动和经济将会进入复苏期。此后虽然疫情可能会出现若干次的反复,但基准情形下对于经济的冲击将会越来越弱。

2.2.3. 疫后经济复苏值得期待
从疫后经济复苏的角度来看,我们对于经济前景相对乐观。目前市场上对于疫情对未来经济影响的分歧较大。乐观者,疫情防控政策解除之后,政府有更大的财力和精力来管理经济工作;居民和企业的对于此前时常封城的不确定性的担忧能够消除,有助于预期的稳定;而且疫情防控政策对于人员流动和消费场景的限制也会相应解除。这些因素都有助于释放经济活力。但悲观者认为,疫情的“疤痕效应”可能仍然会比较明显,包括疫情蔓延对于居民外出工作和消费意愿的影响、疫情反复对劳动力供给形成的冲击等。而且很重要的是,从很多海外国家的经验来看,似乎疫情防控政策放开后经济复苏的趋势也并不明显,反而很多指标是下滑的。这些因素导致市场对疫后经济前景产生较多的担忧。当然,影响未来经济复苏的还有其它很多因素,比如房地产周期的下行、居民疫情期间的收入下滑等,但这些并非疫情的直接影响,我们在本小节中先讨论疫情对经济的直接影响。
我们认为直接观察海外各国的生产、消费等经济数据并不能很好推断疫情的长期影响。当前全球经济正处于下行周期之中,这主要是由于近两年来各国纷纷退出了宽松的宏观政策,并且迅速转向收紧。美联储为代表的各国央行开启了几十年来最强力的加息周期。在这样的背景下,全球经济无论是否受到疫情的“疤痕效应”的影响,各项经济数据必然表现不佳。所以我们认为,简单地从其它国家生产、消费等经济数据表现的优劣并不能推断出疫情的长期影响如何。若要衡量疫情对经济的长期影响,应当寻找既能反映疫情影响、同时又能基本独立于经济周期的指标。我们从疫情对经济的影响途径来分析这一问题。疫情对经济的需求端及供给端两方面都有相应的冲击。在需求角度,我们认为疫情主要有两个影响渠道,一是防疫政策带来的封城使得相关消费场景消失,同时防疫政策的不确定性也导致居民收入预期不稳,消费意愿下降。二是疫情带来的恐惧情绪阻碍了居民外出消费的意愿。在疫情防控政策完全放开之后,实际上第一个渠道已经不存在,所以疫情对于需求端的负面影响主要体现在对居民出行意愿的影响。基于这一逻辑链条,我们可以通过观察人员流动率来衡量疫情对各国需求端的影响。在供给角度,我们认为疫情也主要有两个影响渠道,一是疫情蔓延带来的恐惧情绪可能导致居民不愿外出工作,退出劳动力市场。二是正在就业的工人也可能因为染病而无法正常到岗,影响实际劳动力供给。对于第一个渠道,我们可以通过观察劳动参与率的指标来衡量其影响;对于第二个渠道我们可以观察工人平均工作时长或出勤天数的数据来分析。最终我们选择了人员流动率、劳动参与率和平均工作时长三个指标来衡量防控政策放开后疫情对各国经济的影响。一方面,从上文的分析来看这三个指标可以比较精准地刻画出疫情的影响;另一方面,这三个指标基本不受到经济周期本身的影响,短期内几乎只受到疫情的干扰。我们认为对于分析疫情的长期影响有较强的参考价值。
我们先来观察疫情防控政策放开后各国人员流动恢复的情况,我们选取Google Mobility对于各个国家不同场所的人员流动率与疫情之前相比的数据。其追踪的场景包括工作场所、车站、娱乐场所、杂货店和药店、居住场所、以及公园。其中公园(Parks)的数据参考意义不大,因为公园内人员流动率与节假日更相关。但是其它场所的数据的参考价值很强,谷歌的数据质量也较高。
首先我们比较美欧发达国家的经验,发现美国和欧盟的状况存在较大差异。疫情至今,美国各种场所的人员流动恢复情况较差,而欧盟国家普遍已经恢复到了疫情之前的水平。具体来看,美国“工作场所”的人员流动率明显偏低。我们认为美国和欧盟的差异可能来源于疫情后政策导向的不同,进而影响了外出工作的人员流动率。虽然美欧都出台了天量的财政刺激政策,但是美国的财政刺激更加偏向于“直升机撒钱”和给居民失业相关的补助,而欧盟则更倾向于保护就业、鼓励就业。所以在疫情解封之后美国居民积累了大量的储蓄,外出劳动的意愿大大降低,至今美国劳动参与率仍明显低于疫情之前的水平。相比之下,欧盟的劳动参与率则已经创下历史新高。而且,相比于对“居家办公”要求较为宽松的美国,欧盟国家则不支持居家办公。这些因素共同导致美国外出工作的人数大大减少,因而和外出工作相关的车站和一些娱乐场所的人员流动也随之减少,这也是导致美国服务业复苏不及预期的重要原因。而欧盟则不存在这一问题,各种场合的人员流动都已基本恢复至疫情前的水平。美欧的差异反映出美国人员流动恢复较差可能并非疫情的长期影响,而是疫情后宏观政策的影响。

其次我们比较日韩的经验,这两个国家之间也存在较大差异。日本人员流动状况恢复的并不理想,但是韩国人员流动状况恢复的较好,已经基本回到疫情之前的水平。我们认为二者之间的差异可能是疫情防控政策严格程度的不同导致的。以牛津大学编制的新冠疫情防控严格指数来衡量,日本是此前除中国外主要国家之中防疫最为严格的,因而整体人员流动恢复的状况也相对较差。而相比之下,韩国疫情防控政策则非常宽松,各场所的人员流动恢复的状况也非常好。日韩的差异反映出日本人员流动恢复较差可能也并非疫情的长期影响,而是疫情防控政策的影响。
最后我们观察新兴市场和发展中国家的经验,新兴经济体的人员流动恢复的状况普遍非常好。有趣的是,大部分新兴市场国家的人员流动状况不仅恢复到了疫情前的水平,甚至还远超过疫情前的水平。这一情况并非少数国家的特例,而是众多新兴经济体的共性,也就意味着背后有着深层的经济或社会规律。人员流动状况恢复至疫情前的水平容易理解,但为什么会远超过疫情前的水平呢?我们认为这可能与相关国家外出工作的人数增多有关。疫情期间低收入群体的财务状况受到的冲击更大,这部分人群在疫情防控政策放开后有更强的动力外出工作来获取收入,所以人员流动率随之上升,而发展中国家的低收入群体远远多于发达国家,故而宏观上表现为发展中国家整体人员流动率恢复情况非常好。
总结各国疫情防控政策放开后人员流动恢复情况的经验,我们认为疫情期间过量的财政补贴和后疫情时代持续较为严格的防控政策可能是阻碍居民外出工作及日常出行的主要原因,除此之外的其它国家的人员流动恢复状况普遍较好。中国在疫情期间没有推出非常强力的政策刺激,而且目前疫情防控政策已经近乎全面放开。所以我们认为在疫情的第一波冲击过后,中国境内及跨境的人员流动也将出现较好的恢复。相应的,此前一直被压抑的总需求也会随着人员流动的恢复而改善。我们再来从供给端的角度观察疫情后各国劳动参与率的情况:首先,从国家间对比来看,我们认为中国不易出现劳动力的长期短缺。疫情三年,至今为止,只有美英等少数国家出现了劳动参与率的持续下降,这主要是由于其大量的财政补贴降低了居民外出工作的意愿。而没有进行直接财政补贴、而是更加鼓励就业的欧元区的劳动参与率早已创下历史新高。这反映出美英等国居民疫情后持续的劳动意愿的下降并非普遍现象。
在东亚地区,日本、韩国、中国台湾目前的劳动参与率水平均以恢复并超过了疫情之前的水平,这反映出儒家文化圈内居民参与劳动的意愿并未因为疫情的影响而长期低迷。民众的工作意愿反而是在上升的。

同时,与西方国家疫情后持续紧张的劳动力市场不同,中国在疫情之中所受到的是通缩性冲击,所以失业率持续走高,尤其是年轻人的失业率在2022年中已经达到接近20%的水平,现在也处于历史高位。较为严重的失业问题意味着社会上有大量的闲散劳动力还未使用,而这将在很大程度上对冲疫情导致的劳动力供给不足。
其次,从人口结构角度来看,我们认为中国也不易出现长期的劳动力供给不足。中国是典型的城乡二元结构,有大量的农民工群体在城市内工作,是城镇劳动力的重要来源。由于农民工群体的流动性较强,所以受到疫情的影响也会更大。那么广大农民工群体在春节返乡之后,是否会因为对疫情的恐惧而不再外出打工、造成劳动力供给的冲击呢?我们认为这可能会有短期的影响,但是不会长期化。上文中已经提到,从全球的经验来看,发展中国家疫情后人员流动恢复的状况更好。我们观察Google Mobility中“工作场所”的人数,可以明显发现人均GDP越低的国家,疫后恢复的程度越高。即穷人群体可能在疫后外出工作的意愿更强。全球各大洲均呈现这一规律,具有普适性。而中国也属于人均GDP并不高的国家,尤其广大农民工群体的收入水平相对较低,农民工家庭在此前三年疫情中受到的冲击也较大。所以,参照全球各国的经验,我们认为在疫情防控政策放开后,农民工群体外出工作、获取收入的迫切程度可能会强于其对于疫情的恐惧。即农民工不外出工作的情况预计不会长期存在。而且,此前三年中由于疫情防控政策的不确定性,外出务工人员减少很多,在未来疫情防控政策完全放开的背景下,可能会有更多农民工回归到城市的劳动力市场中来。


2.3. 中国经济衰退是短期的而非长期的野村证券首席经济学家曾用“资产负债表衰退”理论来解释日本1990年泡沫经济破裂之后的长期低迷。其原理在于资产泡沫(通常为房价及股市)破裂消灭了巨量的财富,导致企业和居民的资产端大幅缩水。但负债端仍是刚性的,为了修补资产负债表,企业不得不忙于还债,经济的目标从利润最大化转向为负债最小化。因此,企业和居民不再热衷于“开源”,而是专注于“节流”,私人部门借贷意愿大幅降低,货币政策无法刺激信贷,进入流动性陷阱。大规模的信贷下滑导致总需求坍塌,长期通货紧缩,陷入到债务——通缩陷阱之中。经济因此陷入长期衰退。
这一理论近期也被很多人用于解释中国当前的状况。因为目前中国经济表现和日本资产负债表衰退期间有很多相似之处。中国2022年也出现了“流动性陷阱”。虽然央行的货币政策一再放松,但是居民和企业的借贷需求却不断走低。总需求下滑、通货紧缩的形势也非常明显。因为资产负债表衰退不同于普通的经济衰退,往往会引起长期的经济低迷,所以市场较为担忧中国是否也进入了“资产负债表”衰退。
但我们认为中国过去两年的经济下行只是“类资产负债表衰退”,并非真正的资产负债表衰退。资产负债表衰退理论的重要前提是资产价格崩溃,比如美国1929年大萧条,日本1990年泡沫破裂,美国2008年金融危机等,都是房价与股市的迅速崩塌引发了长期的去杠杆进程。但中国并未出现资产价格的大幅下跌。房价没有全面下行,股市下跌幅度也可控。而且中国资产在此前的泡沫化程度并不大,也不具备长期下跌的基础。虽然一些房企可能陷入了资产负债表衰退的困境,但这不是全局性的。所以,中国企业和居民在过去两年的衰退中主要受损的是现金流,而非资产负债表。其困境也可以通过现金流的改善而出现较快的扭转。所以我们认为中国此前的衰退只是普通的经济衰退,而非资产负债表衰退。中国经济衰退是短期的而非长期的。在疫情防控政策退出、居民和企业预期稳定之后,中国经济有望迎来较好的复苏。

第三部分:主要数据预测
3.1. 从外需转向内需我们预计2023年中国实际GDP增速为5.4%。同比增速为“N”型走势,二季度由于基数原因会有阶段性冲高。从经济景气度来看,全年经济是逐步复苏的,前低后高。

从外需转向内需是2023年中国经济的大趋势。全球经济正处于下行趋势之中,甚至存在很大的衰退风险,目前来看几乎没有任何力量能够改变这一趋势。所以出口下行是较为确定的趋势。中国出口对就业的拉动力较强,2020-2022年中国出口的高速增长是政策较有“定力”的底气所在。而近期出口快速走弱则凸显了政策加码刺激内需的必要性。我们认为消费大概率逐级上行,是经济的主要拉动力。2020年疫情之后,中国经济的一大特征是消费增速下降的幅度远大于GDP及居民收入的下行幅度。通常情况下,由于居民的边际消费倾向小于1,所以消费的波动幅度会低于收入的波动幅度,而疫情后的实际情况违背了这一规律。我们认为主要是两个原因,一是很多地区大规模的封城抗疫导致消费场景消失,居民无法消费;二是疫情防控政策的不确定性导致居民收入预期不稳定,消费意愿大幅下滑,预防性储蓄上升。这两个原因归根结底都在于疫情的影响,其结果是疫情后居民消费的波动率较收入更大。随着疫情防控政策的解除,居民的消费场景和消费意愿将会得到较大规模的释放。同时,预防性储蓄的大幅上升使得近三年来居民存款增速为过去十年来的高位,这是2023年消费复苏的潜在动力。此外,促进消费是今年政策上扩大内需的重中之重,可以预计此前很多刺激消费的政策可能会在2023年得到延续,并有较多的新的政策想象空间,助力居民消费的复苏。其中,可选消费可修复的空间大于必选消费,房地产后周期类消费的复苏可能会较为滞后。
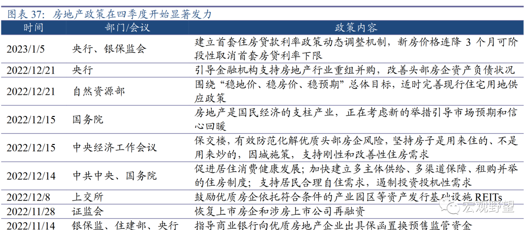
我们预计房地产投资能在2023年下半年明显回升。房地产行业景气度从2021年下半年开始持续下滑,虽然2021年末政策开始向宽松转向,但力度明显不足,政策一直较为犹豫。越来越多的房企深陷融资困境,而疫情导致的居民预期转弱又沉重打击了需求端,使得房企雪上加霜。直到2022年三季度末房地产宽松政策开始全面发力,尤其是二十大顺利闭幕之后,政策力度和频率明显加大,大有“房地产不复苏则政策不停止”之势。我们认为本轮房地产周期的复苏需要依靠整体经济复苏带来的预期改善。二季度之后需求端可能会开始逐步改善,年中之后投资端可能有明显回升。2022年房企的危机导致大量项目停工,如果2023年“保交付”以及对房企的救助政策有足够的力度,则有大量存量项目可以盘活,投资端复苏的潜力较大。


我们预计基建投资增速前高后低。一方面,短期内出口下行和疫情第一波冲击的双重因素下,政府投资是托底经济增长的主要力量,政府对于加强基建投资的意愿仍会很强。融资端对于基建资金支持的工具也比较丰富。另一方面,2022年有很多新开工的基建项目,其项目周期会延续至2023年,且目前有较多计划中的项目等待开工,项目储备也较为充足。所以上半年基建投资增速仍有较强支撑。但下半年随着居民部门和企业部门信用扩张逐步恢复,政府部门加杠杆的力度可能会逐步减弱。
我们预计制造业投资增速前低后高。虽然2023年出口大幅下行会对制造业投资产生负面冲击。但是制造业投资本身具有很强的顺周期性。国内消费复苏、地产边际改善以及基建的高增速都有助于对冲出口下行的影响,在国内经济复苏的大趋势下,制造业投资有望得到需求端的拉动。而且随着疫情防控政策完全解除,企业投资的风险偏好有望大大提升。12月份企业中长期贷款的大幅增加已经反映出企业预期在边际改善。
3.2. 全面性通胀的压力不大2023年在全球经济下行甚至衰退的背景之下,工业品价格易跌难涨,中国PPI压力不大。但在国内经济复苏的背景下,CPI有一定上行压力。部分行业比如消费服务相关的价格存在上涨的压力,不过我们认为全面性通胀的压力不大。首先,2023年猪肉价格可能较弱。2022年4月至10月猪肉价格持续上涨,其高点远远超过了2011年及2016年的正常猪周期中的最高价。而在生猪去库存并不是很充分的情况下,我们认为这一涨幅已经在很大程度上超过了基本面所能支撑的范围。在价格的驱动下,4月份之后能繁母猪就开始了持续且较快的补库存,这意味着未来较长时间内猪周期都面临阶段性下行的压力。
其次,2023年油价可能较弱。虽然中国经济在复苏之中,但是海外各国经济普遍下行,全球总需求正在萎缩,对于油价是较大的利空因素。同时2022年俄乌冲突造成的原油供给紧张的情形正在边际改善。我们预计2023年油价将延续下行趋势。所以,我们认为2023年可能是猪油共振向下的格局,这决定了中国难有全面性的高通胀。预计全年CPI同比为“U”型走势,上半年在猪价与油价的下行压力及基数迅速抬升的影响下通胀趋于下行。下半年在内需进一步扩张的拉动下CPI同比有望重新向上,但全年突破3%的可能性并不高。

3.3. 政策预计前松后紧我们认为2023年政策的节奏可能是“前松后紧”。“前松”是较为确定性的趋势。从经济基本面上来看,目前中国正在受到出口快速下滑和第一波疫情的双重冲击,内需亟待接棒外需来稳定经济增速,客观上需要政策继续发力来支持经济。从政策导向上来看,中央经济工作会议指出“继续实施积极的财政政策和稳健的货币政策,加大宏观政策调控力度”,主观上奠定了未来一段时间内宏观政策继续加码的基调。所以我们认为上半年宏观政策仍将保持宽松。“后紧”有一定不确定性。如果一季度的疫情冲击过后,二季度经济恢复状况较好,则政策有可能会在年中左右转向。如果经济复苏持续发力则政策宽松时间会相应延长。回顾近年来施政节奏可以看出,中国政策制定者对于宽松的力度还是较为谨慎的。比如2018年年末确立了“稳增长”的基调,但在2019年一季度经济复苏超预期之后,政策很快在4月份的政治局会议中边际收紧。2020年一季度受到了首轮疫情的冲击,但在二季度经济复苏之后,三季度就提出“三道红线”,国常会“预告”的降准也未落地,政策边际转向收紧。可见在经济趋势出现较为明确的向好趋势之后,政策导向的变化可能会较快发生。中央经济工作会议中重新提出“广义货币供应量和社会融资规模增速同名义经济增速基本匹配”,在2022年经济向下、货币供给增速向上的格局下,二者显然是不匹配的,货币超发较多。所以2023年货币供给增速将整体上向下回归。总而言之,如果二季度中国经济能够出现较好的复苏趋势,则年中可能是政策转向的时点。

第四部分:大类资产配置建议
4.1. 股市的机会优于债市在两年的调整之后,A/H股已经处于估值较低的位置。2022年中国股市经历了“戴维斯双杀”,一方面,美联储的激进加息导致全球流动性收缩,2022年流入A股的外资大幅减少,这对估值产生较大打击;另一方面,疫情不断反复及防疫政策的不确定性使得经济持续疲软,企业盈利也受到很大冲击。但是2023年这两个因素均边际向好。第一,美联储加息周期有望在一季度停止,流动性继续恶化的空间有限,且下半年有较大的可能性进入降息周期,改善全球的流动性环境。第二,中国经复苏是2023年较为确定的趋势,企业的盈利应会出现较明显的改善。2023年中国股市有望在较低的估值水平上实现“戴维斯双击”,上涨的确定性较强。
债市的环境则相对不利。我们认为疫情后中国经济将会出现较为强劲的复苏,而且当前宏观政策对于房地产的支持力度不断增加,不达目标不罢休。这些因素会共同推动私人部门的信用扩张,从而驱动市场利率逐级上行。虽然未来疫情预计还会有反复,带来债市阶段性的交易机会,但是从方向上来看,利率上行是大的趋势,对于债券不利。4.2. 人民币转入升值周期2022年以来,疫情形势及防控政策的变化是决定人民币汇率的核心因素。在2015年“811”汇改之后,2020年疫情爆发之前,经济基本面走势决定了人民币汇率的方向。在2020年及2021年的新冠原始毒株及德尔塔病毒时代,供给能力及供应链安全是决定汇率的主要因素,强劲的出口拉动人民币无视国内经济基本面的走弱而持续升值。但在2022年的奥密克戎病毒时代,传统的疫情防控措施已经很难以较小代价实现“清零”,中国的供应链在较多的封控影响下也不再安全,所以疫情形势及防控政策成为了人民币汇率的新的决定因素。因此,2022年3月份国内疫情的反弹及防控政策加码是人民币进入贬值周期的转折点,疫情防控加码导致经济长期前景走弱。而11月份的防疫政策转向则是人民币进入升值周期的标志,虽然出口和短期的疫情反弹都对汇率不利,但对于长期经济前景的乐观情绪压倒了一切不利因素。随着第一波疫情已经达峰,我们认为对于人民币汇率而言最大的不确定性已经缓解。“东升西落”的背景下,人民币汇率升值是未来较长的趋势。
4.3. 贵金属优于工业品我们认为2023年贵金属将迎来较好的行情,黄金具有进攻和防御的双重优势。2022年得益于人民币贬值,人民币计价的黄金上涨较多。但美元计价的黄金没有出现很大幅度的上涨,这与很多人关于黄金“抗通胀”的印象不符。为什么在2022年美国大通胀的环境下,美元计价的黄金没有大涨?我们认为这主要是因为美国通胀结构上出现了较为罕见的短期通胀与长期通胀预期的严重背离。以CPI代表的短期通胀急速飙升,而市场对于通胀的长期预期则一直较为稳定。黄金与通胀的正相关性更多体现为与长期通胀预期的正相关性,所以较低的长期通胀预期对于黄金的推动力有限。而短期通胀的上升却引发了美联储政策迅速转鹰,对黄金价格产生压制。这是2022年美元计价的黄金没有体现出“抗通胀”属性的根本原因。但2023年形势将发生转变。从短期来看,美联储加息周期已经接近尾声,一旦美联储停止加息,则对于黄金价格最大的压制力量将消除。而全球经济下行甚至衰退的压力将推动金价上涨。从长期来看,去美元化已经成为新的长期趋势。在俄乌冲突爆发、美国冻结了俄罗斯的外汇储备之后,各国对于金融安全的重视程度大大上升,2022年前三个季度全球央行购买黄金的总量已经超过了以往年份全年的总和。央行购买黄金实际上明确反映出了对于美元的不信任。2022年在美联储强势加息的支撑下,美元信用没有出现很大压力。但随着美联储加息周期结束,则全球去美元的进程将对美元产生巨大打击。而当信用货币体系受到较大冲击之时,黄金都会成为最后的“硬通货”。我们认为黄金有望进入长期的上涨周期之中。

在全球经济下行的背景下,工业品的前景则相对黯淡。“需求”和“供给”的影响孰轻孰重一直是市场争论的话题之一。我们复盘了历史上每一轮经济周期,可以看到决定工业品价格弹性的主要还是需求端的因素。即使在上世纪70年代大通胀时期,当经济出现衰退之时,工业品价格也会显著下跌。所以我们认为2023年全球总需求的萎缩将压制工业品的表现。同时,在俄乌冲突的短期冲击过后,工业品原材料的供给实际上是在边际改善的。所以我们认为2023年主要的工业品价格易跌难涨。


风险提示:1.美国通胀持续超预期。2.中国房地产行业复苏不及预期。3.疫情不断反复且峰值或致死率提升。
本文节选自太平洋证券研究院已于2023年1月13日发布的研究报告《厚积薄发——2023年宏观环境展望》,具体内容请详见相关报告。
- 上一篇:没有了
- 下一篇:没有了
- 搜索
-
- 2025-11-16【太平洋宏观尤春野】厚积薄发—
- 2025-11-16未央今日播报:春节期间数字人民
- 2025-11-16【城市教室】2022十大语文差错:
- 2025-11-16P2P引发的信保业第二次审慎监管
- 2025-11-16从三大趋势看保险MGA的新发展:
- 2025-11-16不再建商品型安居房!深圳拟推共
- 2025-11-16太罕见!刚刚,国家发改委再次出
- 2025-11-16络病理论传承创新发展之路 ——
- 2025-11-16各地2023年经济增长目标确定:谁
- 2025-11-16S基金,重在价值创造
- 2025-05-23节前备货需求提升 有机硅价格探
- 2025-05-24NFT平台如何落实作品权利审查机
- 2025-05-24猪肉售价持续上涨,行业业绩能否
- 2025-05-24长沙出招!加强商品房预售资金监
- 2025-05-24前三季度企业贷款增速亮眼 9月信
- 2025-05-24餐饮SaaS行进时:美团To B,二维
- 2025-05-24健康险公司“买、买、买”,火热
- 2025-05-25退货运费险的转型再造之路
- 2025-05-251元补贴可带动最高5.8元消费!揭
- 2025-05-25面对不确定性,中国企业家更敢于
- 2025-11-16【太平洋宏观尤春野】厚积薄发—
- 2025-11-16未央今日播报:春节期间数字人民
- 2025-11-16【城市教室】2022十大语文差错:
- 2025-11-16P2P引发的信保业第二次审慎监管
- 2025-11-16从三大趋势看保险MGA的新发展:
- 2025-11-16不再建商品型安居房!深圳拟推共
- 2025-11-16太罕见!刚刚,国家发改委再次出
- 2025-11-16络病理论传承创新发展之路 ——
- 2025-11-16各地2023年经济增长目标确定:谁
- 2025-11-16S基金,重在价值创造
- 网站分类
-
